Introduction: Prior research has documented a decline in the diversity of fecal microbiota among individuals with diffuse large B-cell lymphoma (DLBCL) who undergo autologous hematopoietic cell transplantation (auto-HCT). Nevertheless, the potential influence of gut microbiota on hematopoietic reconstitution, immune reconstitution, and early complications in this specific patient cohort remains uncertain.
Methods: A total of 42 fecal samples were obtained from 21 adult individuals who underwent autologous hematopoietic cell transplantation (auto-HCT) for diffuse large B-cell lymphoma (DLBCL), both prior to and two weeks following allogeneic stem cell transplantation (ASCT). The diversity of fecal microbiota was assessed using 16S ribosomal gene sequencing. Additionally, correlations between alterations in the fecal microbiome and clinical characteristics, as well as host immune indices, were examined.
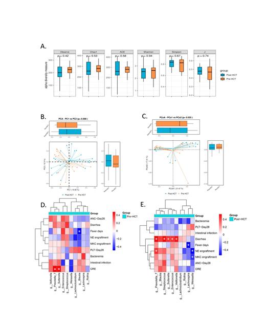
Results: The beta diversity index of intestinal microecology exhibited a significant decrease following transplantation, whereas the alpha diversity index remained unaltered. Prior to transplantation, the abundance of g_Prevotella_7, g_Sutterella, and g_Enterococcus demonstrated a positive correlation with intestinal infection caused by Carbapenem-resistant Enterobacteriaceae. Conversely, the abundance of g_Blautia prior to transplantation and g_Lachnospira following transplantation exhibited a negative correlation with the duration of post-transplant fever. The abundance of g_Enterocococcus, g_Veillonella, g_Sutterella, g_Prevotella_7, and g_Streptococcus following transplantation exhibited a positive correlation with the occurrence of diarrhea. Conversely, the abundance of g_Weissella displayed a negative correlation with the duration of neutrophil and megakaryocyte engraftment, while g_Prevotella_7 exhibited a positive correlation with the duration of neutrophil engraftment. Additionally, the abundance of g_Sutterella and g_Prevotella_7 prior to transplantation, as well as the abundance of g_Lachnoclostridium, g_Blautia, g_Lachnospira, g_Veillonella, and g_Sutterella following transplantation, were positively correlated with host immunity.
Conclusions: The intestinal microbiome experienced significant fluctuations throughout the autologous stem cell transplantation (ASCT) procedure in patients with diffuse large B-cell lymphoma (DLBCL), and these changes exhibited a strong correlation with both early prognosis and post-transplant immune reconstitution. Consequently, additional investigation is necessary to establish strategies for modulating the gut microbiota and enhancing the efficacy of ASCT in DLBCL patients.
Disclosures
No relevant conflicts of interest to declare.

This feature is available to Subscribers Only
Sign In or Create an Account Close Modal